品牌建设频道
品牌建设  
当前位置:首页品牌建设市场占有率 → 文章内容

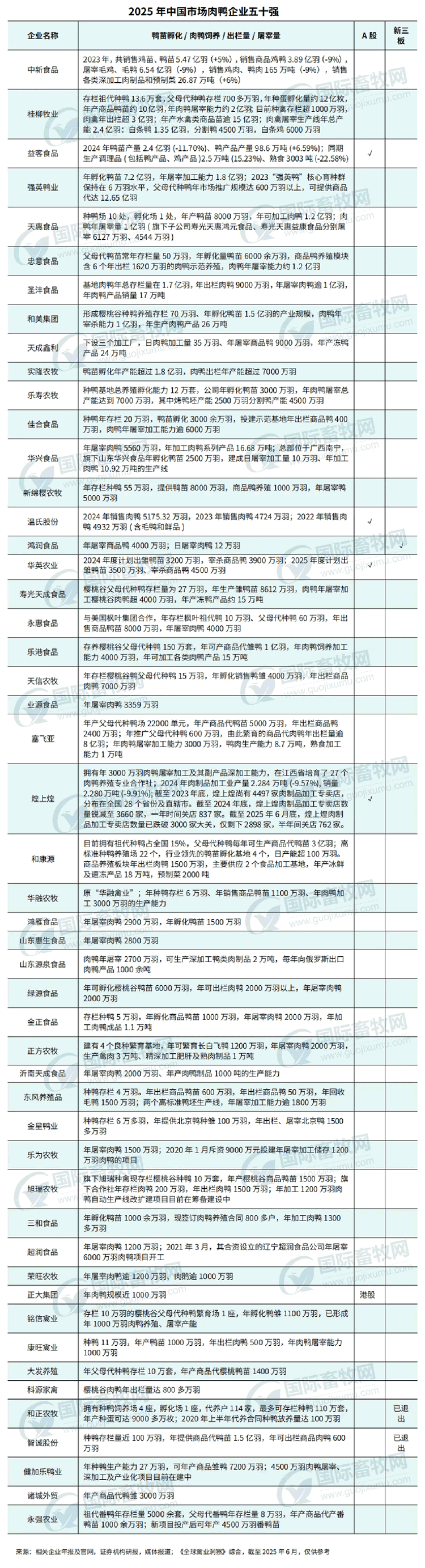
2025年中国市场肉鸭企业五十强


现代畜牧网 http://www.cvonet.com 2025/11/4 9:33:28 关注:420 评论: 我要投稿

  声明:本网刊登的文章以信息传播为目的,仅代表作者个人观点,文章内容仅供参考,并不构成投资建议,据此操作,风险自担。如果转载文章涉嫌侵犯您的合法权益,或者转载出处出现错误,请及时联系进行删除,电话:13520072067。本网原创文章,转载请注明出处及作者。感谢您的支持和理解!
文章来源:国际畜牧网     文章编辑:一米优讯     
进入社区】【进入专栏】【推荐朋友】【收藏此页】【打印此文】【关闭窗口
 相关信息
2026年1月23日全国肉鸭市场行情综述2026/1/23 14:38:29
2026年1月23日全国白羽肉鸭市场价格日报2026/1/23 11:04:48
山东:肉鸭价格回落,鸭苗承压略降(1月12日-1月18日)2026/1/23 7:25:27
2026年1月22日全国肉鸭市场行情综述2026/1/22 14:56:24
2026年1月肉鸭产业链盈利分析:各环节分化显著,春节前格局重构预判2026/1/22 14:41:06
2026年1月22日全国白羽肉鸭市场价格日报2026/1/22 11:49:28
 发表评论   (当前没有登录 [点击登录])
  
信息发布注意事项:
  为维护网上公共秩序和社会稳定,请您自觉遵守以下条款:
  一、不得利用本站危害国家安全、泄露国家秘密,不得侵犯国家社会集体的和公民的合法权益,不得利用本站制作、复制和传播下列信息:[查看详细]
  二、互相尊重,对自己的言论和行为负责。
  三、本网站不允许发布以下信息,网站编辑有权直接删除:[查看详细]
  四、本网站有权删除或锁定违反以上条款的会员账号以及该账号发布的所有信息。对情节恶劣的,本网将向相关机构举报及追究其法律责任!
  五、对于违反上述条款的,本网将对该会员账号永久封禁。由此给该会员带来的损失由其全部承担!

您可能感兴趣的产品更多>>

版权所有 现代畜牧网 Copyright©2000-2025 cvonet.com All Rights Reserved 京ICP备10042659号